我们在您的浏览器上使用 cookie 来定制内容以供您查看和分析。如果您点击“接受”或继续浏览我们的网站,我们假设您已经同意我们使用 cookie。有关详细信息,请参阅我们的 Cookie 政策。
2022-07-22 13:50:00
唯创新者强,唯开拓者刚。
本
周
科
普

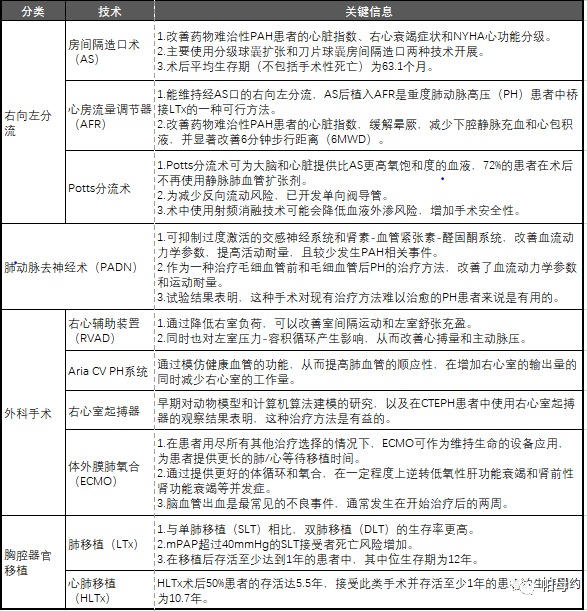
PAH的介入治疗和外科手术治疗归纳

各疗法关键研究信息摘要

右向左分流

01
房间隔造口(AS)
02
心房流量调节器(AFR)
03
Potts分流术
肺动脉去神经术(PADN)
外科手术方式

01
右心辅助装置(RVAD)
02
Aria CV PH系统
03
右心室起搏器
04
体外膜肺氧合(ECMO)
胸腔器官移植
01
肺移植(LTx)
02
心肺移植(HLTx)
总的来说,对于PAH的治疗,需要使用药物、介入治疗和外科手术的多学科疗法。LTx和HLTx是对其他治疗均无效患者的最终手术疗法,而AS和Potts分流术可作为LTx的桥接工具。VA-ECMO是重症PH患者术中心肺支持和围术期左室调节治疗的最终桥接方法。作为潜在的治疗新技术,PADN和RVAD可以确保上述PH患者的非移植生存,但仍需高质量随机对照试验的进一步证实。

关于帕母医疗
About Pulnovo Medical
帕母医疗成立于2013年,始于心肺领域,着眼解决更多未满足的临床需求,帕母医疗长期深耕突破性技术的科学探索及国际视野的商业化开拓,致力于打造以临床价值为源驱动力的OTM(From Operating Table to Market)创新平台,为患者生命复原力而行动。
帕母医疗开发的以高频消融设备为首的多个产品均为国际首创,成功斩获国内外超五十项发明专利及方法学保护,并成功进入CFDA创新医疗器械绿色通道,获得CE质量体系认证。2021年2月,帕母医疗原创的肺动脉高压射频消融导管16天快速荣获FDA突破性器械资质,属该领域国内首家获此资质的企业。同年8月,获得奥博资本、千骥资本、礼来亚洲基金、高榕资本等投资机构逾亿元的新一轮投资。
怀揣忠于创新,提升患者健康复原力的匠心,帕母医疗从手术台到市场,始终致力于为患者提供以临床价值为驱动力的突破性疗法,以黑马姿态迅速领衔肺动脉高压介入疗法,并将持续秉承回归本源,以不懈的科研研发实力携手患者迈进新纪元。